Archives: Content
Big Red X
The Big Red X is a great story Warwick tells a lot. This video shares that story and another one that is indirectly related to…
If Your Horse Anticipates During Focus & Bend
Anticipation can become a problem if the horse begins reacting to unintentional signals or “tells.” For example, if you consistently pull the flag out right…
Tips on Catching & Haltering
Haltering your horse isn’t just a routine task — it’s a training moment that shapes how responsive your horse becomes to pressure. Every horse needs…
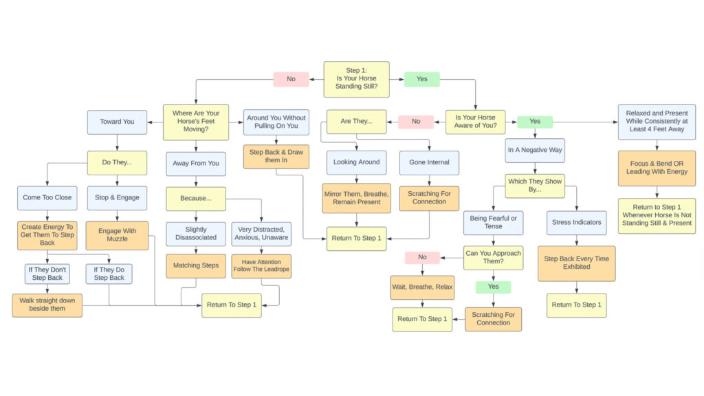
Approaching Your Horse
How you approach your horse determines what happens next. By showing up without expectation, noticing small signals, and adjusting your energy accordingly, you can prevent…
Overview of First Rides
This video is not an actual FIRST ride, it is an overview of how they can go. Whether you are in a solid round pen…